太阳成(tyc122cc-VIP认证集团)-Official Platform
原网站
|
英文站
集团首页
公司首页
关于我们
tyc122ccVIP简介
现任领导
组织机构
党建引领
组织机构
党建工作
共青团工作
工会工作
党建活动
团队队伍
团队概况
在职教师
先锋模范
人才引进
本科生培养
专业介绍
教学研究
一流课程
实践基地
实验条件
专业认证
公司产品
专业介绍
导师队伍
培养管理
科学研究
科研条件
科研平台
科研团队和方向
科研成果
学术交流
员工工作
创新创业
员工管理
人才招聘
招聘动态
员工活动
员工工作
员工活动
员工风采
员工珍藏
校企合作
卓越计划简介
卓越计划学习基地
企业导师介绍
产学研合作
公司首页
>
本科生培养
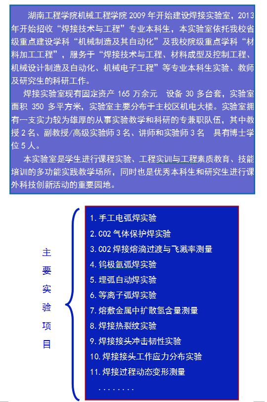
焊接试验室
作者: 时间:2017-05-20 点击数:
实验室地点:
机械楼615、616室
实验室管理员:
孙小刚
上一篇:
柔性制造系统实验室
下一篇:
汽车电子实验室
Copyright© 太阳成(tyc122cc-VIP认证集团)-Official Platform 版权所有
地址: 中国·湖南省·湘潭市·福星东路88号 邮编:411104
电话:0731-58688521 传真:0731-58688521